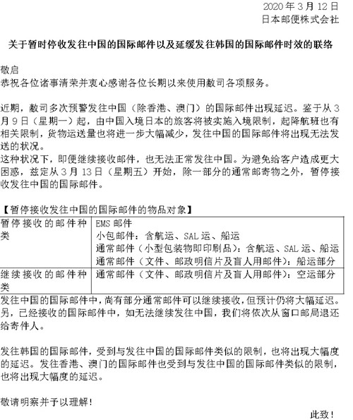
接日本邮局通知,因受新型冠状病毒性肺炎影响,日本飞往中国的飞机停运,自3月12日起,日本邮局将暂时停收发往中国的软骨粉国际邮件。以下附上日方邮局通知文件及翻译文件。
为了解决软骨粉用户使用问题,我司经多方努力协调,决定采取转寄的方式为大家继续提供服务。针对新增的软骨粉订单我们将安排先从日本发往香港,再由香港转寄内地,因此时效将大幅延长,预计一个月以上,具体物流时效请以实际运输状态为准。
对于目前已发出的软骨粉国际包裹我们会继续核实物流进程,后续与日本邮局核实后给予大家回复。对于此次疫情对您购买带来不佳的收货体验,百傲鲨全体员工深感抱歉!我们将会竭尽全力为大家处理后续问题。不便之处,敬请谅解!
再次感谢您长期以来对百傲鲨的信任与理解!如有任何疑问或意见,请通过以下方式与我们联系:
百傲鲨客服热线:4006-975-976
百傲鲨在线客服QQ:2640608178
厦门百傲鲨国际贸易有限公司
2020年3月13日
本文标签:疫情,软骨粉,国际邮件,时效,延迟
关注百傲鲨官网:http://www.bioshark.com.cn
-------------------------------------------------------------百傲鲨关节产品中心----------------------------------------------------------